Actions
개선(improvement) #688
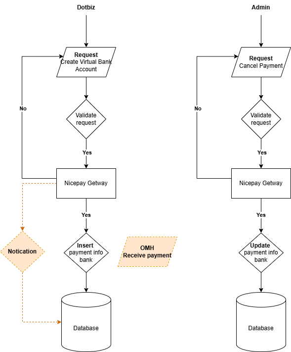
closed[Confirmation Request] Availability of Cancel and Refund Functions for Virtual Account Payment
Start date:
06/26/2025
Due date:
06/27/2025
% Done:
100%
Estimated time:
4.00 h
Part:
Build env.:
Prod
Description
[확인 요청] Virtual Account 결제 취소 및 환불 기능 가능 여부
Files
Updated by ziniy Kang 9 months ago
- Due date changed from 06/26/2025 to 06/27/2025
Updated by ziniy Kang 8 months ago
- Status changed from 완료(Done) to 완료성공(Resolve)
Actions