Project

General

Profile

Actions

기능(Feature) #3191

closed

기능(Feature) #3186: [OMH/OMT] B2C Personal Data Transfer Policy

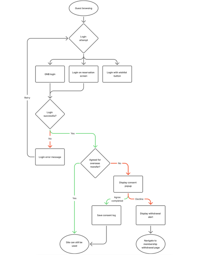
[OMT] Flow Personal-Data-Transfer-Popup

Added by harry harry 12 days ago. Updated about 18 hours ago.

Status:
완료(Done)
Priority:
보통(Normal)
Assignee:
Start date:
03/05/2026
Due date:
03/05/2026
% Done:

100%

Estimated time:
4.00 h
Part:
Build env.:
Staging


Files

picture460-1.png (64.2 KB) picture460-1.png harry harry, 02/26/2026 10:00 AM
오마이트립 – 오 내가 찾는 모든 여행 - Google Chrome 2026-03-05 14-16-17.mp4 (11.5 MB) 오마이트립 – 오 내가 찾는 모든 여행 - Google Chrome 2026-03-05 14-16-17.mp4 GNB login - PC Holden Dang, 03/05/2026 07:18 AM
오마이트립 – 오 내가 찾는 모든 여행 - Google Chrome 2026-03-05 14-20-25.mp4 (18.6 MB) 오마이트립 – 오 내가 찾는 모든 여행 - Google Chrome 2026-03-05 14-20-25.mp4 Reservation login - PC Holden Dang, 03/05/2026 07:20 AM
오마이트립 – 오 내가 찾는 모든 여행 - Google Chrome 2026-03-05 14-21-52.mp4 (27.6 MB) 오마이트립 – 오 내가 찾는 모든 여행 - Google Chrome 2026-03-05 14-21-52.mp4 Wishlist login - PC => Failed Holden Dang, 03/05/2026 07:23 AM
오마이트립 – 오 내가 찾는 모든 여행 - Google Chrome 2026-03-05 14-50-07.mp4 (19.4 MB) 오마이트립 – 오 내가 찾는 모든 여행 - Google Chrome 2026-03-05 14-50-07.mp4 Agree success - PC Holden Dang, 03/05/2026 08:03 AM
오마이트립 – 오 내가 찾는 모든 여행 - Google Chrome 2026-03-05 15-04-21.mp4 (13 MB) 오마이트립 – 오 내가 찾는 모든 여행 - Google Chrome 2026-03-05 15-04-21.mp4 Disagree - Go to Delete account page - PC Holden Dang, 03/05/2026 08:04 AM
오마이트립 - Google Chrome 2026-03-05 15-08-11.mp4 (17.5 MB) 오마이트립 - Google Chrome 2026-03-05 15-08-11.mp4 GNB login - MOweb Holden Dang, 03/05/2026 08:08 AM
오마이트립 - Google Chrome 2026-03-05 15-19-17.mp4 (23.2 MB) 오마이트립 - Google Chrome 2026-03-05 15-19-17.mp4 Reservation login - MOweb Holden Dang, 03/05/2026 08:19 AM
오마이트립 - Google Chrome 2026-03-05 15-20-58.mp4 (21.6 MB) 오마이트립 - Google Chrome 2026-03-05 15-20-58.mp4 Wishlist login - MOweb Holden Dang, 03/05/2026 08:21 AM
오마이트립 - Google Chrome 2026-03-05 15-21-59.mp4 (9.65 MB) 오마이트립 - Google Chrome 2026-03-05 15-21-59.mp4 Disagree - Go to Delete account page - MOweb Holden Dang, 03/05/2026 08:22 AM
오마이트립 - Google Chrome 2026-03-05 15-22-50.mp4 (15.2 MB) 오마이트립 - Google Chrome 2026-03-05 15-22-50.mp4 Agree success - MOweb Holden Dang, 03/05/2026 08:23 AM
picture811-1.png (221 KB) picture811-1.png Failed Holden Dang, 03/05/2026 08:39 AM
오마이트립 – 오 내가 찾는 모든 여행 - Google Chrome 2026-03-09 08-34-42.mp4 (11.8 MB) 오마이트립 – 오 내가 찾는 모든 여행 - Google Chrome 2026-03-09 08-34-42.mp4 GNB login - PC - Staging Holden Dang, 03/09/2026 01:35 AM
오마이트립 – 오 내가 찾는 모든 여행 - Google Chrome 2026-03-09 08-38-03.mp4 (13 MB) 오마이트립 – 오 내가 찾는 모든 여행 - Google Chrome 2026-03-09 08-38-03.mp4 Reservation login - PC - Staging Holden Dang, 03/09/2026 01:38 AM
오마이트립 – 오 내가 찾는 모든 여행 - Google Chrome 2026-03-09 08-39-46.mp4 (16.1 MB) 오마이트립 – 오 내가 찾는 모든 여행 - Google Chrome 2026-03-09 08-39-46.mp4 Wishlist login - PC - Staging Holden Dang, 03/09/2026 01:40 AM
오마이트립 – 오 내가 찾는 모든 여행 - Google Chrome 2026-03-09 08-40-59.mp4 (9.37 MB) 오마이트립 – 오 내가 찾는 모든 여행 - Google Chrome 2026-03-09 08-40-59.mp4 Disagree - Go to Delete account page - PC - Staging Holden Dang, 03/09/2026 01:41 AM
오마이트립 – 오 내가 찾는 모든 여행 - Google Chrome 2026-03-09 08-41-49.mp4 (19.8 MB) 오마이트립 – 오 내가 찾는 모든 여행 - Google Chrome 2026-03-09 08-41-49.mp4 Agree success - PC - Staging Holden Dang, 03/09/2026 01:42 AM
오마이트립 - Google Chrome 2026-03-09 08-46-46.mp4 (14.6 MB) 오마이트립 - Google Chrome 2026-03-09 08-46-46.mp4 GNB login - MOweb - Staging Holden Dang, 03/09/2026 01:48 AM
오마이트립 - Google Chrome 2026-03-09 08-48-02.mp4 (27.5 MB) 오마이트립 - Google Chrome 2026-03-09 08-48-02.mp4 Reservation login - MOweb - Staging Holden Dang, 03/09/2026 01:48 AM
오마이트립 - Google Chrome 2026-03-09 08-49-28.mp4 (13.8 MB) 오마이트립 - Google Chrome 2026-03-09 08-49-28.mp4 Wishlist login - MOweb - Staging Holden Dang, 03/09/2026 01:49 AM
오마이트립 - Google Chrome 2026-03-09 08-50-31.mp4 (17.7 MB) 오마이트립 - Google Chrome 2026-03-09 08-50-31.mp4 Disagree - Go to Delete account page - MOweb - Staging Holden Dang, 03/09/2026 01:50 AM
오마이트립 - Google Chrome 2026-03-09 08-51-14.mp4 (23.6 MB) 오마이트립 - Google Chrome 2026-03-09 08-51-14.mp4 Agree success - MOweb - Staging Holden Dang, 03/09/2026 01:51 AM
Actions #1

Updated by harry harry 12 days ago

  • Assignee changed from harry harry to Joo dev
Actions #2

Updated by Joo dev 5 days ago

  • Due date set to 03/05/2026
  • Status changed from 신규(New) to QA test
  • Assignee changed from Joo dev to Tracy Truong
  • Start date set to 03/05/2026
  • % Done changed from 0 to 100
  • Estimated time set to 4.00 h
  • Build env. set to Dev
Actions #3

Updated by Tracy Truong 5 days ago

  • Assignee changed from Tracy Truong to Holden Dang
Actions #4

Updated by Holden Dang 5 days ago

Failed
1. Wishlist login - PC: Remove the Wishlist popup after wishlist addition and successful login.

Actions #5

Updated by Joo dev 4 days ago

Do đang trùng logic wishlist của feature hotel list và wishlist đang update, nhờ test lại case này trên staging

Actions #6

Updated by Joo dev 4 days ago

  • Status changed from 완료실패(Failed) to QA test
  • Assignee changed from Joo dev to Holden Dang
Actions #7

Updated by Tracy Truong 4 days ago

  • Status changed from QA test to 완료(Done)
  • Assignee changed from Holden Dang to Joo dev

Holden Dang wrote in #note-4:

Failed
1. Wishlist login - PC: Remove the Wishlist popup after wishlist addition and successful login.

Note: As confirm: Pop up alert Go to wish list is current rule & when user navigate to Wishlist page, Pop up Service transfer notice still display => Accepted this rule, Task is done

Actions #8

Updated by harry harry 4 days ago

  • Status changed from 완료(Done) to QA test
  • Assignee changed from Joo dev to Tracy Truong
  • Build env. changed from Dev to Staging
Actions #9

Updated by Tracy Truong 4 days ago

  • Assignee changed from Tracy Truong to Holden Dang
Actions #10

Updated by Holden Dang about 22 hours ago

Tested on Staging env => Passed

Actions #11

Updated by ziniy Kang about 22 hours ago

  • Status changed from 완료(Done) to 확인(Confirmed)
Actions #12

Updated by Holden Dang about 21 hours ago

  • Status changed from 확인(Confirmed) to 완료실패(Failed)

Issue: Log in during make reservation > pop up notice appear > disagree > navigate to delete account page > click Back button on browser > Alert "잘못된 페이지 접근입니다. 메인 페이지로 이동합니다." display
Expected: not display this alert

Actions #13

Updated by Joo dev about 18 hours ago

này là nghiệp vụ hệ thống do user sai tiến trình booking, cần phải thực hiện search lại. không cần update bugs này

Actions #14

Updated by Joo dev about 18 hours ago

  • Status changed from 완료실패(Failed) to QA test
  • Assignee changed from Joo dev to Holden Dang
Actions #15

Updated by Holden Dang about 18 hours ago

  • Status changed from QA test to 완료(Done)
  • Assignee changed from Holden Dang to Joo dev

Checked. This is the correct system behavior. The bug will be closed based on the Dev’s analysis.

Actions

Also available in: Atom PDF

Add picture from clipboard (Maximum size: 50 MB)